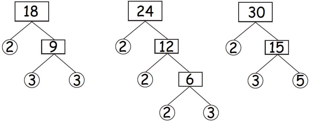
Prime factorization is a way of expressing a number as a product of its prime factors. A prime number is a number that has exactly two factors, 1 and the number itself. For example, if we take the number 30. We know that 30 = 5 × 6, but 6 is not a prime number.
https://www.ck12.org/user:bs10zwftqgljc3ouy2g./book/integrated-mathematics-i-myp1/section/6.4/
https://www.mathsisfun.com/prime-factorization.html
https://www.calculatorsoup.com/calculators/math/prime-factors.php
https://content.thinkwell.com/webshop/7892/content/5734ded11c877a0868001a33/view.html
https://www.onlinemath4all.com/prime-factorization.html
